ISSN: 1885-8031
https://dx.doi.org/10.5209/REVE.91312
Influencia de los factores institucionales en el desarrollo y consolidación de Negocios inclusivos con pequeños agricultores en la base de la pirámide
Leydis Marcela Maestre Matos[1]
,
Jahir Lombana Coy[2]
,
Francisco Javier Mesías Díaz[3]
y Andrea Paola Páez Cabas[4]![]()
Recibido: 15 de mayo de 2022 / Aceptado: 2 de junio de 2023 / Publicado: 13 de septiembre de 2023
Resumen. Los negocios inclusivos (NI) son emprendimientos que tienen en la base de la pirámide (BdP) un eslabón que genera valor económico y social para la cadena de suministro. Su desarrollo requiere la identificación de factores institucionales formales para crear y fortalecer la BdP en países con altos niveles de pobreza. El objetivo de esta investigación es identificar estos factores a través del estudio de caso de seis cooperativas que producen banano de exportación en Colombia, cuyas BdP son pequeños productores. La metodología combina la recolección y análisis de información cuantitativa que se evalúa a través de un modelo de ecuaciones estructurales y se verifica con el análisis cualitativo de entrevistas. Entre los resultados, destaca la importancia de factores como las políticas de responsabilidad social de las empresas anclas y el cumplimiento de normas y certificaciones por parte de los pequeños productores agropecuarios. El apoyo a la formación de la BdP también es digno de mención, gracias a la asistencia financiera y no financiera proporcionada por diversos actores de la cadena de valor.
Palabras clave: Cooperativas; Banana; Colombia; Instituciones formales.
Claves Econlit: A13; B59; D61; M14.
[en] The role of institutional factors in the development and consolidation of inclusive businesses with small farmers at the base of the pyramid
Abstract. Inclusive businesses are ventures that have at the base of the pyramid (BoP) a link that generates economic and social value for the supply chain. Its development requires the identification of formal institutional factors to create and strengthen the BoP in countries with high levels of poverty. The objective of this research is to identify these factors through the case study of six cooperatives that produce export bananas in Colombia, whose BoP are small producers. The methodology combines the collection and analysis of quantitative information that is evaluated through a model of structural equations and is verified with the collection and qualitative analysis of interviews. Among the results, the importance of factors such as the social responsibility policies of anchor companies and the compliance with standards and certifications by small agricultural producers stand out. The training support to the BoP is also noteworthy, thanks to the financial and non-financial assistance provided by various actors in the value chain.
Keywords: Cooperatives; Banana; Colombia; Formal institutions.
Sumario. 1. Introducción. 2. Fundamentos teóricos 3. Metodología. 4. Resultados. 5. Discusión. 6. Conclusiones. 7. Referencias bibliográficas. 8. Anexo I.
Cómo citar. Maestre Matos, L.M., Lombana Coy, J., Mesías Díaz, F.J. & Páez Cabas, A.P. (2023). Influencia de los factores institucionales en el desarrollo y consolidación de Negocios inclusivos con pequeños agricultores en la base de la pirámide. REVESCO. Revista de Estudios Cooperativos, 1(145), e91312. https://dx.doi.org/10.5209/reve.91312.
1. Introducción
De acuerdo con Gordon (2006) la pobreza está asociada con las personas de bajos ingresos y con falta de oportunidades para trabajar, estudiar, aprender y tener una vida sana y segura. Los países emergentes se caracterizan por los altos índices de pobreza y el bajo poder adquisitivo de una parte importante de su población (Salama, 2014), lo que se conoce como la "Base de la Pirámide” (BdP). La BdP según Prahalad & Hart (2002) se refiere al mercado formado por personas de bajo poder adquisitivo que son generadoras de nuevas fuentes de crecimiento para las empresas si saben aprovechar el gran volumen de personas que conforman la BdP. Este gran nicho de mercado ha llevado a promover nuevos modelos de negocio denominados Negocios Inclusivos (Golja & Požega, 2012), donde la BdP es un actor fundamental y cuyas dos características diferenciales con respecto a los negocios tradicionales son la incorporación de la BdP, no solo como consumidor (Prahalad & Hart, 2002), sino también como emprendedor o como aliado estratégico empresarial (Karnani, 2009); y los NI cuentan con el apoyo de empresas o instituciones que ayudan a desarrollar el modelo de negocio (Bustamante & Muñoz, 2017).
Los negocios inclusivos han evolucionado desde el concepto inicial de la BdP, pasando de una estrategia comercial como consumidores pobres hacia una interpretación más holística y multidimensional donde también pueden tener diferentes roles dentro de la cadena de valor de una organización (Pineda Escobar, 2015). Es en este marco de pluralidad de roles donde aparece la institucionalidad a través de los sistemas de reglas sociales establecidas y extendidas que estructuran las interacciones sociales (instituciones) (Dequech, 2002; Hodgson, 2006; North, 1991). Esta investigación se centra en las instituciones formales: constituciones, leyes, políticas regulaciones, entre otros documentos todos escritos y respaldados por autoridades oficiales (Leftwich & Sen, 2010).
Al revisar la literatura de las instituciones en los modelos de negocios inclusivos, se ha encontrado que los estudios se centran en gran medida en el desarrollo de empresas sociales con los más pobres (De Beule et al., 2020). Otros trabajos se centran en el comportamiento del sector informal característico de la base de la pirámide (Hassan et al., 2019) y el papel de la BdP en la cadena de valor (Zomorrodi et al., 2019) o en el mercado de subsistencia (Rivera-Santos et al., 2012); evidenciándose un vacío teórico sobre el tema de las instituciones formales en los negocios inclusivos con la BdP.
Teniendo en cuenta lo anterior, este artículo pretende responder a la pregunta: ¿cuáles son los factores institucionales formales que ayuden al desarrollo de modelos de negocios inclusivos en el sector agrícola en los países en desarrollo?. La solución de este interrogante se da a través del estudio de caso del modelo de negocio inclusivo desarrollado con pequeños productores de banano en el sector agrícola del departamento del Magdalena (norte de Colombia).
Colombia ocupa el tercer lugar en América Latina en cuanto a los índices de pobreza rural (Organización de las naciones unidas para la alimentación y la agricultura – FAO-, 2018) donde un gran número de pequeños agricultores que trabajan en pequeñas unidades productivas familiares son considerados la BdP del sector agrícola (Maestre Matos et al., 2019). Específicamente, en el departamento del Magdalena (Norte de Colombia) se evidencia el desarrollo de un modelo de negocio inclusivo en el proceso de producción y exportación de banano donde el pequeño productor agrícola constituye la BdP del negocio inclusivo. En este caso, los pequeños productores son los encargados del proceso de precosecha, cosecha y poscosecha, aportando el 34,35% de la producción de banano del sector en Colombia (UPRA, 2020). Esta población se caracteriza por tener un bajo nivel de formación (el 69% de los trabajadores no tiene educación formal, el 17% terminó la primaria, el 12% terminó el bachillerato y el 1% tiene otros estudios) (Maestre Matos et al., 2019), carencia de servicios públicos (la zona donde se ubican no cuenta con un sistema de alcantarillado para desechos y residuos, y hay deficiencias e irregularidades en el suministro de agua), sistema de comunicación deficiente y sistema de transporte irregular; mostrando bajos niveles de satisfacción de necesidades básicas (Maestre-Matos et al., 2021).
A pesar de lo anterior, el pequeño productor a través de la capacitación, apoyado por la cooperativa a la que pertenece, la comercializadora internacional y otras empresas regionales y nacionales están manejando un modelo de negocio exitoso con un producto de exportación 100% internacional (Maestre Matos et al., 2019; Maestre-Matos et al., 2021), el cual es influenciado por algunas instituciones.
Para responder a este vacío teórico, el primer paso fue desarrollar un modelo teórico de los factores institucionales formales que influyen en el desarrollo de los negocios inclusivos con la BoP (figura 1), a través de una revisión bibliográfica de las instituciones formales que condicionan los modelos de negocios tradicionales, con el fin de ser tomado como modelo de referencia para los negocios inclusivos. En este primer modelo teórico, se pudieron establecer algunos estudios que relacionan positivamente las instituciones formales entre sí (representados por cuadrados en la figura 1) y otras investigaciones que relacionan las instituciones formales con las características de la BoP agrícola (figura 1).

Figura. 1. Modelo teórico de factores instituciones que afectan el desarrollo de NI.
Después de esta introducción, se presentan en la segunda sección los fundamentos teóricos respecto a los negocios inclusivos en el marco institucional formal. Estos sirven de referencia para la presentación del modelo teórico en el contexto del Magdalena (Colombia). Posteriormente, la tercera sección presenta la metodología, en la que se explica el diseño mixto utilizado (cuantitativo y cualitativo) y que incluye el análisis de ecuaciones estructurales en lo cuantitativo y el análisis de entrevistas en lo cualitativo. En la cuarta parte se muestran los resultados y discusión a través de un análisis de investigación cuantitativa y una validación de los resultados cuantitativos con el análisis cualitativo y los elementos teóricos. Finalmente, en la quinta parte se exponen las conclusiones de la investigación.
2. Fundamentos Teóricos
2.1. Conceptos
A la Base de la Pirámide (BdP) se les considera como los más pobres entre los pobres (Prahalad & Hart, 2002) o en términos del Banco Mundial a aquellos que sobreviven, dependiendo del lugar, con un ingreso per cápita hasta de 2,50 dólares por día (Chen & Ravallion, 2010). La revisión bibliográfica del concepto considera a esa BdP como emprendedores, y consumidores en la cadena de valor (Prahalad & Hart, 2002) o se les da a la BdP un mayor énfasis como proveedores de bienes y servicios (Karnani, 2009).
Además, se debe tener en cuenta que hay un permanente debate con conceptos como desarrollo sostenible (Pineda Escobar, 2015), innovación (Anderson & Billou, 2007) y emprendimiento social (Acosta Veliz et al., 2018; Jimenez Coronado et al., 2018), pero todas con un énfasis particular a la BdP.
Por su parte, el estudio de los negocios inclusivos (NI), permitió identificar que éstos se desarrollan en cadenas de valor de diferentes sectores y la literatura académica trata de explicar el papel de las personas con bajo poder adquisitivo en estas cadenas (Mahapatra et al., 2019; Rosca et al., 2019; Zomorrodi et al., 2019). Del mismo modo, existe una estrecha relación con conceptos como desarrollo sostenible (Pineda Escobar, 2015), innovación (Anderson & Billou, 2007) y emprendimiento social (Acosta Veliz et al., 2018; Jimenez Coronado et al., 2018). Al realizar un análisis comparativo de los negocios inclusivos con la BdP y las iniciativas empresariales tradicionales, se observa que los negocios inclusivos consideran la posición de los pobres en la cadena de valor no solo como consumidores (concepto inicial dado por Prahalad & Hart 2002) sino también como empresarios (Karnani, 2009).
Lo anterior implica que las personas con bajo poder adquisitivo no sólo son receptoras de los productos (Simanis & Hart, 2008)), sino que también pueden ser productores de la cadena. Por lo tanto, los modelos de negocios inclusivos NI son una propuesta de creación de valor mutuo con una estrecha relación entre el desarrollo empresarial y el alivio de la pobreza (London & Hart, 2010). Algunas investigaciones muestran que el sector agrícola tiene condiciones que facilitan el desarrollo de negocios inclusivos NI, tomando como BdP a los pequeños productores (L. German et al., 2018; L. A. German et al., 2020; Kelly et al., 2015; Schouten & Vellema, 2019) y tratan de explicar el papel de estos productores en la cadena de valor agrícola (Maestre-Matos, 2021; German et al., 2020). En la tabla 1 se evidencian algunas características particulares que diferencian los negocios inclusivos en el sector agrícola de los modelos de negocio tradicionales.
Tabla. 1. Características de los modelos de negocio inclusivo
|
Característica |
Concepto |
Autores que definen la característica
|
|
Autogeneración de ingresos |
Permite generar ingresos propios en lugar de recibir ayudas financieras de entidades públicas o privadas |
Woodhill et al. (2012); Woodhill (2016); Maestre-Matos et al. (2019), Maestre-Matos et al., (2021) |
|
Mejora de la calidad de vida |
Ayuda a la mejora personal, los niveles de confianza, el estatus social |
Bustamante & Muñoz, (2017); Marquez et al., (2010); Maestre-Matos et al. (2019), Maestre-Matos et al. (2021) |
|
Trabajo colaborativo entre la BdP y los demás actores |
Establece relaciones entre la BdP con otros actores en la cadena de valor, facilita el acceso a redes de negocio, relaciones con la administración y acceso a la información |
Márquez et al. (2010); Van Haeringen & de Jongh, (2010); Maestre-Matos et al. (2019), Maestre-Matos et al. (2021) |
Fuente: elaboración propia, basados en la revisión de la literatura.
En la práctica, estos modelos de NI son influenciados por distintas instituciones. Para Veblen (1899), las instituciones son hábitos de pensamiento predominantes sobre relaciones y funciones particulares del individuo. Por su parte, North (1991) afirma que las instituciones son restricciones o limitaciones humanas que estructuran las diferentes interacciones políticas, económicas y sociales; dentro de las cuales se encuentran las restricciones formales, que incluyen las constituciones, las leyes, los derechos de propiedad, entre otras, las cuales están dirigidas a complementar las normas informales que están relacionadas con los comportamientos y hábitos culturales y tradicionales. En cuanto a la aplicación de las instituciones en la empresa, North (1990, 1994) afirma que "el empresario es el agente de cambio que responde a los incentivos creados en el marco institucional”.
2.2. Las Instituciones formales y los agronegocios inclusivos
Al hacer la revisión de la literatura sobre instituciones formales y agronegocios inclusivos, se encontró que dentro de las instituciones formales que afectan a este tipo de modelo de agronegocios inclusivos, se encuentran: Asistencia financiera y no financiera, Formación, Normas y Certificaciones, Políticas de Responsabilidad Social Corporativa de las Organizaciones y Prima de precio pagada por Comercio Justo, tal como se explica a continuación.
Asistencia financiera y no financiera (AFyNoF):
Son instituciones formales que pueden promover o desalentar el comportamiento productivo, que se ve reflejado en los ingresos de la compañía (Berry et al., 2006; North, 1990, 1992, 1994), con referencia al apoyo brindado al emprendedor en áreas como la comercialización, los recursos humanos, la gestión, etc. y que son prestados por el gobierno, el sector privado o ambos.
Algunas investigaciones sugieren que, a mayores opciones crediticias al emprendedor, más oportunidades de emprendimiento (Aparicio et al., 2016). Sin embargo, otras investigaciones sugieren que la estructura financiera puede causar obstáculos en la creación de empresas (Van Auken & Neeley, 2000), generando desmotivación por emprender y aumentando las tasas de fracasos (Von Broembsen et al., 2005).
Frente al sistema cooperativo, la problemática puede ser mayor por su estructura financiera y las pocas garantías que perciben los sistemas de créditos formales (Cubedo Tortonda, 2007; Lajara-Camilleri & Mateos-Ronco, 2012). Sin embargo, las cooperativas buscan entre ellas mismas medios para recibir asistencia financiera y no financiera y mejorar la operación del negocio (reflejado en los ingresos), a través de gremios u asociaciones de apoyo (Cámara de Comercio de Santa Marta, 2014).
Estas aseveraciones permiten afirmar a manera de hipótesis:
H1: “Existe una relación positiva entre asistencia financiera y no financiera con los ingresos (Ing).” AFyNoF => Ing
Formación (Form):
Según (Alvarez & Urbano, 2012) la formación es el proceso mediante el cual se adquieren conocimientos y competencias técnicas necesarias para iniciar una nueva empresa y/o su gestión empresarial. Otros autores (Busenitz et al., 2000; Davidsson, 1991; Takyi-Asiedu & Stephen, 1993) asocian la formación con la dimensión cognitiva que hace referencia a conocimientos y habilidades que las personas poseen para establecer y operar un negocio. Así, cualquier persona puede adquirirlas, ya que el espíritu emprendedor según Drucker (1985) es una disciplina y como tal puede ser aprendida.
Así mismo, Buendía Martínez & Carrasco Monteagudo (2014) comprueban que, en el caso particular de cooperativas, la formación no es un factor significativo para el desarrollo de este tipo de negocio ya que con los requerimientos de formación y competencias de tipo específico de este sector (que no suelen encontrarse en los currículos universitarios), la formación no es un factor significativo para el desarrollo de este tipo de negocio, demostrando así que, a mayor nivel de educación en un país, menor importancia del sector cooperativo.
A pesar de que muchos aportes teóricos afirman que la formación aumenta la actividad emprendedora, algunos estudios empíricos demuestran lo contrario (Dickson et al., 2008; Van Der Sluis et al., 2008). Se observa así que, a mayor educación, las personas tienen más oportunidades de conseguir un empleo con buenas condiciones (Kangasharju & Pekkala, 2002), estabilidad financiera y pocos riesgos (Dheer, 2017; Jones et al., 2012).
Específicamente en poblaciones rurales la población sufre de bajos niveles de educación. Una de las causas de esta tendencia es que las generaciones jóvenes y mejor educadas migran en búsqueda de oportunidades laborales (Dabson, 2001). Por tanto, la experiencia de agricultores en el campo es el mayor recurso cognitivo de los empresarios agrícolas (Meccheri & Pelloni, 2006).
La formación puede facilitar la ejecución del emprendimiento, que se ve reflejada en la organización y operación del negocio mostrado en los ingresos. Por lo anterior y en concordancia con lo expuesto se afirma que:
H2: Existe una relación positiva entre formación y los ingresos de las empresas cooperativas. Form => Ing
Normas y certificaciones (NyC):
Existen diversas investigaciones que las relacionan (por ejemplo las del comercio justo) con los agronegocios (Ibanez & Blackman, 2016; Raynolds, 2002, 2009; Ruben & Fort, 2012), resaltándose el impacto positivo en los pequeños productores (Ruben & Fort, 2012; Snider et al., 2017)
Las certificaciones no son de carácter obligatorio, pero son necesarias para ingresar y mantenerse en el mercado internacional (Avendaño et al., 2015; Lockie et al., 2015; Tallontire, 2007), o para generar una diferenciación en un sector con poca generación de valor agregado como lo es el sector agropecuario (Lizcano Prada & Lombana, 2018).
En la investigación realizada por Astrid Fenger et al. (2017), se demuestra que la certificación en productos agrícolas tiene una influencia positiva en los ingresos, los cambios positivos en la calidad de vida del agricultor con sus familias y la generación de trabajo en equipo con los miembros de la cadena. Sin embargo, otros estudios afirman que la norma está diseñada para excluir al pequeño productor que no tiene capacidad técnica y económica para cumplir los estándares exigidos (Dolan & Humphrey, 2000). Por último, la investigación de Bray (2019a) concluye que las certificaciones voluntarias de sostenibilidad son un factor institucional que ayuda a configurar las estrategias relativas a los de medios de vida y al desarrollo regional, generando trabajo colaborativo entre los productores. Así, se pueden desprender las siguientes hipótesis:
H3: Existe una relación positiva entre normas y certificaciones y asistencia financiera y no financiera (NyC => AFyNoF)
H4: Existe una relación positiva entre normas y certificaciones y calidad de vida (CdV) (NyC => CdV)
H5: Existe una relación positiva entre normas y certificaciones y los ingresos (NyC => Ing)
H6: Existe una relación positiva entre normas y certificaciones y el trabajo colaborativo (TC) ((NyC => TC)
Prima de precio pagada por Comercio Justo (Inc):
El comercio justo incluye dentro de su estructura de aplicación un incentivo económico adicional al precio del producto vendido en el mercado exterior. Este incentivo es pagado por el consumidor y recibido por el pequeño productor, con el fin de acortar la cadena productiva excluyendo intermediarios (Pelupessy & van Tilburg, 1994). Es decir, que el Comercio Justo busca la creación de redes de comercialización cada vez más equitativas que permitan la unión de los consumidores del norte con los productores marginados del sur (Raynolds, 2002).
El comercio justo, a través de su prima de precio, puede elevar el nivel de vida de los agricultores no solo con el aumento de sus ingresos, sino por el trabajo cooperativo brindada al del pequeño productor; ayudando a mejorar sus condiciones productivas, educación y accesibilidad de servicios e información (Gould, 2003; Nicholls, 2002).
Por último, se considera aquí la prima adicional otorgada por el Comercio Justo como un factor institucional, basándonos en el anuncio de North, (1990, 1991) que indicaba que los incentivos son una institución que fomentan o apoyan comportamientos o actividades específicas.
H7: Existe una relación positiva entre incentivos y asistencia financiera y no financiera (Inc => AFyNoF)
Política de Responsabilidad Social Corporativa de las organizaciones (PRSC):
Específicamente en los agronegocios de productos con una orientación a la exportación, las comercializadoras se ven obligadas a involucrarse en acciones de responsabilidad social empresarial siguiendo los protocolos de sostenibilidad de las certificaciones (Lizcano-Prada & Lombana, 2018) para satisfacer los requerimientos del mercado (Bray, 2019).
Por tales motivos, las comercializadoras, y siguiendo los requerimientos de las certificaciones, incluyen dentro de sus políticas determinadas, estrategias de capacitación al productor que fomentan la adopción de buenas prácticas agrícolas y la gestión sostenible (Muradian & Pelupessy, 2005), y lo que, potencialmente, mejora la resiliencia entre los medios de vida de las explotaciones de los productores inscritos (Bray, 2019).
Lo anterior indica, que las comercializadoras, presionadas por el mercado, están pasando de la filantropía y lo transaccional a la responsabilidad social integral (relación bidireccional entre la empresa y el grupo social, en torno a la producción conjunta -trabajo colaborativos- de un bien o prestación de un servicio), tal como lo expresa Austin et al., (2004).
Al revisar la literatura de los negocios inclusivos, se halló la existencia de una empresa “ancla” que puede ser el impulsador del negocio inclusivo a través de la asistencia económica y técnica en la creación del emprendimiento (Licandro, 2013). No obstante, para algunos autores la empresa “ancla” puede ser el soporte y no el generador del negocio inclusivo (Bustamante & Muñoz, 2017).
En conclusión, la política de responsabilidad empresarial de las comercializadoras es un incentivo que fomenta el desarrollo de actividades específicas, por lo que es considerada una institución.
Dada la importancia de la Responsabilidad Social Corporativa, se establecieron las siguientes relaciones:
H8: Existe una relación positiva entre la Política de Responsabilidad Social Corporativa y asistencia financiera y no financiera (PRSC => AFyNoF)
H9: Existe una relación positiva entre la Política de Responsabilidad Social Corporativa y la Formación (PRSC => Form)
H10: Existe una relación positiva entre la Política de Responsabilidad Social Corporativa y trabajo colaborativo (PRSC => TC)
2.3. Contexto de investigación
Colombia ocupa el tercer lugar en América Latina en los índices de pobreza rural (FAO, 2018) representados por pequeños agricultores en unidades productivas familiares (considerados BdP). En el norte de Colombia (departamento del Magdalena), el proceso de producción y exportación de banano corresponde a un 29% de la producción total de banano del país (Min Agricultura, 2020) que se concentra en tres zonas geográficas (Antioquia, Guajira y Magdalena) siendo un ejemplo de negocio inclusivo (Maestre-Matos et al., 2021) donde pequeños productores se encargan de precosecha, cosecha y postcosecha, aportando el 34,35% de la producción de banano en Colombia (UPRA, 2020). La población en esta región tiene un alto nivel de necesidades básicas insatisfechas y se caracteriza por: i) su: bajo nivel de formación (69% de los trabajadores no tiene educación formal, 17% terminó educación básica, 12% terminó educación secundaria y 1% tiene estudios adicionales); ii) carece de servicios públicos (sin sistema de alcantarillado, deficiente manejo de desechos y residuos, y suministro de agua); y iii) un sistema de comunicación y de transporte irregular. A pesar de lo anterior, pequeños productores de banano se han organizado a través de 6 cooperativas (que han evolucionado en número de asociados pasando de 173 a 335 en 30 años) cuyo objetivo principal es ser la intermediación entre el pequeño productor y las 2 comercializadoras internacionales principales actuales de la cadena del banano (CI Banasan, CI Tecbaco y Uniban). Dentro de los actores que intervienen en la cadena se encuentran 3 fundaciones que reciben donaciones de las comercializadoras (Banasan, Fundeban y Fundauniban), 4 instituciones de apoyo (Universidad del Magdalena, SENA, Universidad Cooperativa de Colombia, Universidad Sergio Arboleda), 2 agremiaciones (Augura y Asbama), y otras organizaciones que apoyan la cadena de valor del banano de exportación (Maestre Matos et al., 2019; Maestre-Matos et al., 2021).
3. Metodología
La complejidad de los modelos de negocio requiere un enfoque de investigación amplio. El método de esta investigación presenta un diseño de estudio de casos (Perry, 1998), el cual es aplicable cuando hay muchas más variables que datos observacionales en un fenómeno (características que presentan las cooperativas bananeras del Magdalena -Colombia- analizadas en esta investigación), por lo que el uso exclusivo de un enfoque cuantitativo o cualitativo no es suficiente para analizar el comportamiento de los fenómenos y problemas científico-sociales (Creswell & Tashakkori, 2008; Hernández Sampieri & Mendoza, 2008). Por ello, esta investigación se desarrolló bajo un diseño mixto (figura 2) que combina los enfoques cuantitativos (fase 1) y cualitativos (fase 2) (Johnson & Onwuegbuzie, 2004; Morse, 2003; Naveda et al., 2012) tal como se muestra en la figura 2.

Figura. 2. Metodología de investigación
Fuente: elaboración propia a partir de la revisión de la literatura
En el enfoque cuantitativo (fase 1) se desarrolló y aplicó un cuestionario a pequeños productores que permitió la determinación de factores institucionales formales, los cuales fueron validados con el análisis cualitativo que se realizó a partir de la aplicación y análisis de entrevistas (fase 2).
En esta metodología, los datos a recoger en la fase 1 son seleccionados con base en determinadas hipótesis formuladas a partir de la revisión de literatura (Yin, 1989), siendo los resultados contrastados posteriormente en la fase 2 tomando como referencia las evidencias de las múltiples fuentes que convergen de forma triangular (Yin, 1989). El proceso de triangulación de la información realizada siguió lo indicado por Patton (1987), enfocándose en la triangulación de las fuentes (socios, gerentes, empleados), la triangulación de las técnicas de recopilación de la información (observación directa, entrevistas, encuestas) y los ajustes a un patrón (comparación constante con los hallazgos de la revisión de la literatura).
Entre las ventajas de este tipo de metodología de investigación mixta está la profundidad, el contraste de datos, la robustez y el rigor en la investigación que permite explicar un problema de la ciencia desde una perspectiva holística (Hernández Sampieri, 2018).
El número de casos analizados permitió la construcción de generalidades teóricas. Con respecto al número de casos analizados, si bien se menciona la saturación teórica de casos y la inexistencia de un número ideal de casos, Eisenhardt (1989) enuncia que con menos de cuatro casos es difícil generar teoría con mucha complejidad, y empíricamente es probablemente un inconveniente” (Eisenhardt, 1989). Siendo para esta investigación el número de casos estudiados 6, que corresponden a la totalidad de los casos; lo que facilitó la construcción de generalidades teóricas, permitiendo además la replicabilidad de la investigación en los últimos casos analizados, que arrojaron resultados similares en cada caso.
La unidad de análisis del estudio está compuesta por la totalidad de las cooperativas (Tabla 2: 6 cooperativas: 335 asociados y 41 empleados) de banano de exportación del Departamento del Magdalena (Colombia), lo cual según la categorización de Yin (1989) corresponde a un estudio múltiple (diversos casos) y holístico (por la variedad de las fuentes de información y las técnicas de recolección) (Eisenhardt, 1989), que permite asegurar la validez y confiabilidad del método.
Las cooperativas bananeras del Magdalena, que se caracterizan por agrupar a pequeños productores incluidos en la cadena de valor de banano, reúnen un total de 335 asociados, como se muestra en la tabla 2 y se encuentran ubicadas en Santa Marta y la Zona Bananera del departamento, caracterizados porque el 100% son productores exportadores con mercado definido y que utilizan la cooperativa como mecanismo de promoción y que el 97% de ellos tienen el producto certificado (Caracterización previa realizada de esta población (Maestre Matos et al., 2017)).
Tabla. 2. Descripción de la unidad de análisis
|
DESCRIPCIÓN UNIDAD DE ANÁLISIS |
Muestreo Estratificado Análisis Cuantitativo |
Muestreo de Conveniencia Análisis Cualitativo |
|
|||||
|
COOPERATIVA |
Ubicación |
No. De Socios |
Peso porcentual de la población |
No. De Empleados |
No. De socios encuestados
|
No. De Socios Entrevistados |
No. De Empleados entrevistados |
|
|
ASOBARCOOP |
Río Frío |
31 |
9% |
5 |
10 |
4 |
1 |
|
|
BANAFRUCOOP |
Santa Marta |
36 |
11% |
5 |
12 |
4 |
1 |
|
|
COOBAFRIO |
Río Frío |
53 |
16% |
6 |
16 |
4 |
2 |
|
|
COOBAMAG |
Guacamayal |
62 |
19% |
8 |
19 |
6 |
2 |
|
|
COOMULBANANO |
Orihueca |
78 |
23% |
8 |
22 |
7 |
2 |
|
|
EMPREBANCOOP |
Orihueca |
75 |
22% |
9 |
20 |
7 |
3 |
|
|
Total |
335 |
100% |
41 |
99 |
32 |
11 |
|
|
Fuente: elaboración propia
Fase 1: Investigación cuantitativa: Resultados preliminares
Recolección de datos cuantitativos. El proceso de recolección de datos cuantitativos consistió en el desarrollo de una encuesta a través de un cuestionario estructurado de 42 preguntas (ver anexo 1) realizado a 99 socios de las cooperativas, superando en 14 unidades el muestreo mínimo obtenido. Las preguntas diseñadas son cerradas y se relacionan con la percepción de los pequeños productores (definida en una escala de Likert de 1 a -5 siendo 1 muy en desacuerdo y 5 muy de acuerdo) sobre el impacto de los factores institucionales en la creación de negocios inclusivos (medido a través de los ingresos, la creación de redes y la mejora en la calidad de vida). Para garantizar la validez del cuestionario, se realizó una revisión del mismo por de 2 expertos en el área de las preguntas realizadas y una prueba piloto con 5 pequeños productores.
Para la determinación de la muestra de estudio, se siguió a Martínez (2012) que enuncia que cuanto más homogéneos sean los datos, menor número de muestras requeridas para la investigación. Por lo tanto, el tamaño de la muestra se determinó con la fórmula de población finita: 𝑛 = (𝑁 ∗ 𝑍 2 ∗ 𝑃 ∗ 𝑄)/ [(𝐸2 ∗ (𝑁 − 1) + 𝑍 2 ∗ 𝑃 ∗Q)], donde N es la población (335); Z es el nivel de confianza (1,81); P probabilidad de éxito (0,97 calculado con la característica que menor porcentaje tiene de homogeneidad la población: 97% de los asociados tienen el producto certificado) y Q Probabilidad de fracaso (1-P = 0,03) . Por lo que aplicando la fórmula anterior se establecen un tamaño muestral mínimo de estudio de 84 pequeños productores, siendo para esta investigación 99 encuestas válidas realizadas a los socios de las cooperativas (15 adicionales al número mínimo requerido- Ver tabla 2). Todos estos cuestionarios fueron aplicados durante el período junio de 2016- febrero 2017.
El número de encuestados se determinó con la fórmula de población finita (Martínez, 2012) para una población homogénea con un p y q del 97% y 3% respectivamente. Todos estos cuestionarios fueron aplicados durante 2015-2017.
La selección del número de socios a encuestar por cooperativas se realizó teniendo en cuenta el peso porcentual de la cantidad de pequeños productores de cada cooperativa sobre la población total de asociados (muestreo estratificado) y asegurando la aplicación del cuestionario a los gerentes de cada cooperativa (ver tabla 2/muestreo estratificado análisis cuantitativo).
Análisis de datos cuantitativos. En esta etapa las respuestas de los encuestados fueron transcritas a una base de datos en Excel y posteriormente los datos fueron importados en el software SmartPLS para hacer el análisis cuantitativo de la influencia de los factores institucionales en el desarrollo de los negocios inclusivos, permitiendo validar las hipótesis planteadas con la revisión de la literatura, a través de un análisis de ecuaciones estructurales. Los hallazgos planteados en la revisión fueron la base para la formulación del modelo, que incluyó la definición de variables latentes y su relación entre sí.
Con base en el modelo teórico, las hipótesis (relacionadas positivamente) que se van a probar con las ecuaciones estructurales se presentan en la tabla 3.
Tabla. 3. Hipótesis basadas en el modelo teórico
|
Hipótesis |
Descripción |
Representación simplificada |
|
H1 |
Existe una relación positiva entre asistencia financiera y no financiera con ingresos. |
AFyNoF => Ing |
|
H2 |
Existe una relación positiva entre formación e ingresos. |
Form => Ing |
|
H3 |
Existe una relación positiva entre normas y certificaciones y asistencia financiera y no financiera |
NyC => AFyNoF |
|
H4 |
Existe una relación positiva entre estándares y certificaciones y calidad de vida. |
NyC => CdV |
|
H5 |
Existe una relación positiva entre normas y certificaciones y los ingresos |
NyC => Ing |
|
H6 |
Existe una relación positiva entre normas y certificaciones y el trabajo colaborativo |
NyC => TC |
|
H7 |
Existe una relación positiva entre incentivos y asistencia financiera y no financiera |
Inc => AFyNoF |
|
H8 |
Existe una relación positiva entre la Política de Responsabilidad Social Corporativa y asistencia financiera y no financiera |
PRSC => AFyNoF |
|
H9 |
Existe una relación positiva entre la Política de Responsabilidad Social Corporativa y la Formación |
PRSC => Form |
|
H10 |
Existe una relación positiva entre la Política de Responsabilidad Social Corporativa y trabajo colaborativo |
PRSC => TC |
Fuente: elaboración propia
El método de ecuaciones estructurales (SEM) utilizado es el de mínimos cuadrados parciales (PLS), también conocido como modelización flexible (Wold, 1980); ya que no tiene en cuenta el tamaño de la muestra ni la distribución de los datos, y se basa en la varianza para modelar factores latentes formativos y reflexivos al mismo tiempo (Hair Jr et al., 2017). La principal característica de este tipo de modelo es que usa las variables manifiestas de los indicadores para medir las variables latentes, que no se miden directamente (Williams et al., 2009).
Los indicadores fueron seleccionados teniendo en cuenta los valores que soportan con mayor fuerza el modelo y los ajustes realizados al mismo. De igual forma, a los modelos planteados se les realizaron las pruebas pertinentes para el tratamiento de PLS (Partial Least Square). En esta etapa se utilizó un modelo de ecuaciones estructurales para mostrar las relaciones causa-efecto de las instituciones formales y los negocios inclusivos, realizando así un análisis de la información cuantitativa que permitió conocer algunos resultados preliminares de la investigación.
Según Hair et al., (1998), el modelo PLS-SEM (: Partial Least Squares - Structural Equation Modeling o Modelación de Ecuaciones Estructurales con mínimos cuadrados parciales) (PLS-SEM, por sus siglas en inglés: Partial Least Squares - Structural Equation Modeling) es un algoritmo que utiliza simultáneamente el modelo estructural y el de medición. PLS-SEM permite así evaluar simultáneamente la fiabilidad y validez de las medidas de constructos teóricos (modelo externo o de medida) y la estimación de las relaciones entre estos constructos (modelo interno) (Casado Salguero et al., 2019; Castro & Roldán, 2013). Por ello, una vez aplicado el modelo se realizó el proceso de evaluación que incluyó la validación de ambos modelos. Barclay et al. (1995) afirman que un modelo estructural es el que describe las relaciones causales entre las variables latentes. Por lo tanto, hay tantas ecuaciones como constructos explicados por las variables exógenas:
![]()
Donde η ⃗ es el vector de variables endógenas, ξ ⃗ es el vector de variables exógenas, β es la matriz de coeficientes que relaciona las variables exógenas con las endógenas, θ es la matriz de coeficientes que relaciona las variables endógenas entre sí y (ς ) ⃗ es el vector de errores o términos de perturbación, que satisface la condición E(ξ ⃗ )=0.
Fase 2: Investigación cualitativa: Validación de los resultados preliminares
A través de la investigación cualitativa se desarrolla una segunda fase de la investigación, donde se validan los resultados preliminares de la investigación cuantitativa; lo que permitió triangular la información.
Recolección de información cualitativa. Esta etapa corresponde a 43 entrevistas realizadas siguiendo un cuestionario semiestructurado con preguntas abiertas, que fueron respondidas por los pequeños productores, gerentes y empleados de las cooperativas (32 socios y 11 empleados). Ver tabla 2/datos recolectados análisis cualitativo. Las preguntas están relacionadas con la explicación del origen de la cooperativa, su situación actual y relacionadas con el funcionamiento de la cooperativa y los factores institucionales que afectan al desarrollo de la empresa cooperativa agrícola en la BdP. El tiempo medio para realizar una entrevista fue de aproximadamente 1,5 horas, estando el número de entrevistas determinado por la saturación teórica de la información (Maestre Matos et al., 2019) que según (Morse & Field, 1995) hace referencia a cuando la información obtenida en las entrevistas resulta redundante a las anteriores, no aportando información novedosa a la investigación. Así mismo, la selección de los entrevistados se hizo de forma intencional, con el fin de garantizar la diversidad de puntos de vistas y de discursos, no solo por los cargos ocupados en la cooperativa, sino por las características sociodemográficas de los pequeños productores, teniendo en cuenta que una misma persona no respondiera ambos cuestionarios (encuesta y entrevista), para triangular la información según la fuente (socios, gerentes y empleados). Adicionalmente, se realizaron observaciones directas mediante visitas a las fincas. Todas las entrevistas fueron desarrolladas durante el período agosto 2017 – octubre 2017.
Análisis de la información cualitativa. El análisis cualitativo partió de los hallazgos de la revisión bibliográfica y los resultados del análisis de información cuantitativa del PLS- SEM (fase anterior), que constituyeron los insumos principales (códigos) para el análisis de las entrevistas y las notas de observación directa, que fueron transcritas en un documento de texto. Esta técnica permitió la validación de los datos cuantitativos de la fase anterior.
El proceso de análisis de los datos cualitativos (figura 3) se llevó a cabo utilizando la herramienta Atlas.ti en tres etapas: 1) Creación de palabras clave (a partir de la revisión bibliográfica y de los hallazgos resultados del PLS-SEM) denominadas en el Atlas.ti como creación de códigos; 2) Búsqueda de citas textuales que contengan contuvieran la palabra clave y guiaran el proceso de búsqueda de frases asociadas a los códigos en la información recogida. 3) Establecimiento de redes entre los códigos y las citas identificadas en el paso 2. Esto permitió establecer conexiones entre las palabras clave y la identificación de citas textuales de las entrevistas. De este modo, las conexiones se apoyan y ayudan a sacar conclusiones para el análisis cualitativo.

Figura. 3. Análisis de datos cualitativos.
Fuente: elaboración propia
4. Resultados
Análisis cuantitativo: modelo de ecuaciones estructurales
Validación del modelo externo
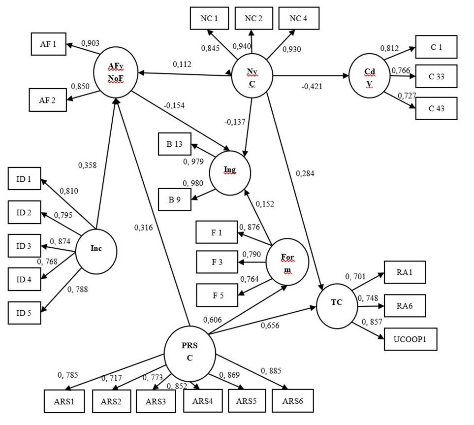
Según el modelo teórico diseñado (figura 1) a partir de la revisión de la literatura, se muestra que el tipo de modelo que se relaciona es modelo de medida compuesto reflectivos, en donde cada variable latente es medida a partir de indicadores de variables manifestas que no se miden directamente.
Este modelo fue evaluado siguiendo el procedimiento de evaluación del modelo de medida; en el que se observó que las cargas (λ) o correlaciones simples de los indicadores superan el valor de λ≥ 0,707 tal y como indican Carmines & Zeller (1979) (Ver figura 4 números ubicados entre círculos y rectángulos). En la tabla 4 se muestra que de acuerdo con a lo indicado por Nunnally (1994), el coeficiente alfa de Cronbach, la fiabilidad compuesta (pc) (Werts et al., 1974) y el rho de Dijkstra & Henseler (2015) superan el valor de 0,7 por lo que se puede considerar fiable el modelo de medida (tabla 4.). Por último, según Fornell & Larcker (1981) la varianza media extraída (AVE) representa al menos el 50% de los indicadores definidos. También se comprobó si los indicadores tenían validez discriminante, determinada por la HTMT (Henseler, J., Ringle, C.M., Sarstedt, M., 2015) (Tabla 5).

Figura 4. Modelo estructural de las instituciones formales
Fuente: elaboración propia a partir de los datos del software SMART-PLS
Aclaración de la representación gráfica: Círculos: variables latentes; rectángulos: indicadores; números ubicados entre variables latentes e indicadores: carga o peso del indicador λ; números ubicados entre flechas que comunican a variables latentes entre sí: coeficiente de relación entre variables latentes.
Nomenclatura de las variables latentes: Inc= incentivos, Ing=Ingresos, PRSC= Política de Responsabilidad Social Corporativa, TC= Trabajo Colaborativo, Form= Formación, NyC= Normas y Certificaciones, CdV= Calidad de vida, AFyNoF= Asistencia financiera y no financiera
Tabla. 4. Evaluación del modelo de medición
|
Variables Latentes* |
Alfa de Cronbach |
Rho |
Fiabilidad Compiuesta |
(AVE) |
|
AFyNoF |
0,702 |
0,722 |
0,869 |
0,769 |
|
CdV |
0,654 |
0,652 |
0,812 |
0,591 |
|
Form |
0,738 |
0,742 |
0,852 |
0,658 |
|
Inc |
0,866 |
0,866 |
0,904 |
0,653 |
|
Ing |
0,958 |
0,958 |
0,979 |
0,960 |
|
NyC |
0,890 |
0,896 |
0,932 |
0,821 |
|
PRSC |
0,899 |
0,924 |
0,922 |
0,665 |
|
TC |
0,678 |
0,754 |
0,814 |
0,595 |
Fuente: Elaboración propia a partir de datos
Nota: *Asistencia financiera y no financiera = AFyNoF; Normas y certificaciones = NyC; Redes = TC; Incentivos=Inc; Política de Responsabilidad social corporativa= PRSC; Formación = Form; Ingresos= Ing; Calidad de vida= CdV
Tabla. 5. Validez discriminativa del modelo de medición
|
Hipótesis |
|
Muestra Original (O) |
Significado (M) |
Desviación Estandar |
T- Students |
P Value |
|
H1 |
AFyNoF => Ing |
-0,154 |
-0,148 |
0,134 |
1,148 |
0,126 |
|
H2 |
Form=> Ing |
0,152 |
0,130 |
0,213 |
0,713 |
0,238 |
|
H3 |
NyC => AFyNoF |
0,358 |
0,359 |
0,097 |
3,702 |
0,000* |
|
H4 |
(NyC => CdV |
0,112 |
0,120 |
0,064 |
1,754 |
0,040* |
|
H5 |
NyC => Ing |
-0,421 |
-0,438 |
0,078 |
5,368 |
0,000* |
|
H6 |
NyC => TC |
-0,137 |
-0,125 |
0,172 |
0,799 |
0,212 |
|
H7 |
Inc => AFyNoF |
0,284 |
0,261 |
0,105 |
2,707 |
0,004* |
|
H8 |
PRSC => AFyNoF |
0,316 |
0,304 |
0,103 |
3,080 |
0,001* |
|
H9 |
PRSC=> Form |
0,606 |
0,628 |
0,091 |
6,656 |
0,000* |
|
H10 |
PRSC => TC |
0,656 |
0,668 |
0,077 |
8,557 |
0,000* |
Fuente: Elaboración propia a partir de datos
Modelo Estructural:
Como evaluación de la calidad del modelo, se utilizó el indicador de ajuste propuesto por Henseler (2017a, 2017b) que arroja el residuo cuadrático medio estandarizado (SRMR) (Hu & Bentler, 1998), con un valor inferior a 0,10 (Ringle et al., 2009), que para este estudio equivale a 0,085 lo que refleja un buen ajuste para SRMR (Henseler, 2017a, 2017b; Hu & Bentler, 1998).
En la evaluación del modelo estructural, los coeficientes oscilan entre +1 y -1 ver Tabla 6: Muestra original (O). Casi todas las hipótesis generan el mismo signo algebraico (+ o -) establecido en el modelo teórico, excepto la relación opuesta entre 1) Normas y Certificaciones con Calidad de Vida y 2) Normas y Certificaciones con Ingresos. Esta contradicción de signos entre el modelo teórico y los resultados del modelo indica que el modelo teórico no puede explicar las relaciones propuestas entre las variables implicadas.
Tabla. 6. Evaluación de hipótesis de las instituciones formales
|
Hipótesis |
|
Muestra Original (O) |
Significado (M) |
Desviación Estandar |
T- Students |
P Value |
|
H1 |
AFyNoF => Ing |
-0,154 |
-0,148 |
0,134 |
1,148 |
0,126 |
|
H2 |
Form=> Ing |
0,152 |
0,130 |
0,213 |
0,713 |
0,238 |
|
H3 |
NyC => AFyNoF |
0,358 |
0,359 |
0,097 |
3,702 |
0,000* |
|
H4 |
(NyC => CdV |
0,112 |
0,120 |
0,064 |
1,754 |
0,040* |
|
H5 |
NyC => Ing |
-0,421 |
-0,438 |
0,078 |
5,368 |
0,000* |
|
H6 |
NyC => TC |
-0,137 |
-0,125 |
0,172 |
0,799 |
0,212 |
|
H7 |
Inc => AFyNoF |
0,284 |
0,261 |
0,105 |
2,707 |
0,004* |
|
H8 |
PRSC => AFyNoF |
0,316 |
0,304 |
0,103 |
3,080 |
0,001* |
|
H9 |
PRSC=> Form |
0,606 |
0,628 |
0,091 |
6,656 |
0,000* |
|
H10 |
PRSC => TC |
0,656 |
0,668 |
0,077 |
8,557 |
0,000* |
Nota: * indica el coeficiente de significación
Fuente: Elaboración propia a partir de datos
Los resultados de la Tabla 6 muestran que la creación de redes se ve afectada de forma significativa por el PRSC y las NyC, apoyando así H10 y H7. Los Inc muestran tener un impacto significativo y positivo en la asistencia financiera y no financiera, apoyando así H3. Además, se demuestra estadísticamente la incidencia positiva de la PRSC con la Form, validando H9. En cuanto a las normas y certificaciones y la CdV, dado que el coeficiente tiene el signo opuesto al establecido en H5, los datos no pueden explicar esta relación.
Asimismo, las NyC y las PRSC muestran evidencia estadística de estar relacionadas positivamente con las ayudas financieras y no financieras, por lo que se aceptan H4 y H8.
Por lo tanto, se rechaza H1 (existe una relación positiva entre la AFyNoF y los Ing), H2 (existe una relación positiva entre la Form e Ing) y H6 (existe una relación positiva entre las NyC e Ing mediada por AFyNoF).
En el modelo de las instituciones formales, las R^2 son de 0,428 para AFyNoF, de 0,177 para la CdV, de 0,369 para la Form, de 0,026 para los Ing y de 0,651 para el TC (figura 4).
El análisis de la magnitud de los efectos de las relaciones reveló la importancia de la PRSC en el desarrollo de los NI en los factores formales. Esto crea un efecto positivo, principalmente en la generación de valor social, que es evidente en el TC entre empresas comerciales - cooperativas - pequeños productores. Asimismo, existe un efecto positivo entre la PRSC y Form, ya que las empresas comerciales se preocupan claramente por la formación de los pequeños productores tanto a nivel técnico como organizativo.
Los Inc y la PRSC de las empresas también tienen un efecto moderadamente positivo sobre la AFyNoF, ya que estos factores institucionales proporcionan apoyo financiero, técnico y de bienestar social a los pequeños productores.
Asimismo, las NyC han hecho que los pequeños productores, las empresas comerciales y las cooperativas trabajen juntos para cumplir los objetivos fijados y los requisitos de las entidades certificadoras. Sin embargo, dados los resultados del modelo, no es posible afirmar la influencia de los factores institucionales formales en el aumento de las ventas de los pequeños productores.
Análisis cualitativo: validación de los resultados cuantitativos
En esta sección, una vez culminado el proceso de pruebas de hipótesis, se contrastaron los resultados de la validación de los resultados cuantitativos del modelo de ecuaciones estructurales a través del análisis de las entrevistas y la observación directa realizada en las cooperativas, arrojando los siguientes hallazgos relativos a la de validación de hipótesis que se muestran en la tabla 7.
Tabla. 7. Resultados del análisis cualitativo
|
Hipótesis |
Representación simplificada |
Hallazgos en el análisis cualitativo |
Algunos comentarios que lo soportan |
|
H1 |
AFyNoF => Ing |
En las entrevistas se encontró que los productores asocian la generación de ingresos a factores como la demanda, el clima, la competencia, las condiciones de los cultivos; dejando a un lado los factores relacionados como AFyNoF (H1) y T (H2) |
"Los ingresos dependen de las ventas y lo
que vendemos depende de la productividad del campo y de la cantidad de banano
solicitada por la comercializadora" |
|
H2 |
Form => Ing |
||
|
H3 |
NyC => AFyNoF |
A través de la aplicación de NyC se obliga a las cooperativas a realizar asistencia técnica, asesorías, auditorías y apoyo a mejoras en instalaciones, toda vez que se debe garantizar la continuidad de las NyC |
"Desde que estamos certificados con comercio justo, se nota el progreso y la ayuda no solo con asesorías y seguimiento, sino con mejoras en las instalaciones de nuestra finca" |
|
H4 |
NyC => CdV |
No se observa claridad de la relación; algunos comentarios dicen que los costos de la certificación son altos y no se recuperan rápidamente, disminuyendo CdV. Otros afirman que el bono de prima adicional ayuda a mejorar CdV |
"El bono adicional que nos da el comercio
justo nos ayuda a mejorar algunas cosas de nuestras fincas y de nosotros
mismos" |
|
H5 |
NyC => Ing |
NyC no garantiza las ventas de los pequeños productores; ya que varía según el comportamiento del consumidor, la relación entre la oferta y la demanda, gestión de las empresas comercializadoras y productividad de las fincas |
"Los ingresos dependen de las ventas y lo que vendemos depende de la productividad del campo y de la cantidad de banano solicitada por la comercializadora" |
|
H6 |
NyC => TC |
Las NyC han obligado a la creación de redes entre cooperativas, comercializadoras y pequeños productores |
"Nosotros trabajamos de forma conjunto: pequeño productor, cooperativa y comercializadora" |
|
H7 |
Inc => AFyNoF |
Con el pago de la prima se pueden realizar programas de formación, mejoras técnicas en las fincas, saneamiento básico y adecuaciones en el sistema de riego |
“La prima de comercio justo ayuda a realizar diferentes programas en la cooperativa”
|
|
H8 |
PRSC => AFyNoF |
La política de RSC se ha convertido en promotora de proyectos y actividades que benefician a los pequeños productores. Los pequeños productores en las entrevistas mencionan que las empresas comercializadoras también les brindan asistencia técnica y apoyo al desarrollo de proyectos en materia de salud, educación y recreación de la comunidad. |
"Gracias a las comercializadoras y a sus fundaciones, las cooperativas y los pequeños productores recibimos apoyo en diferentes programas de salud, vivienda, deporte, educación. Son de gran ayuda para nosotros" |
|
H9 |
PRSC => Form |
Las empresas comercializadoras de banano más importantes del estudio son CI Banasan, CI Tecbaco y Uniban (CCSM, 2012). Utilizan fundaciones como Fundación Banasan, Fundeban y Fundauniban, respectivamente, como entidad operativa para las políticas de responsabilidad social corporativa, brindando capacitación y educación para ellos y sus familias |
|
|
H10 |
PRSC => TC |
Las comercializadoras apoyan la mejora de la cooperativa tras su creación y el establecimiento de relaciones de comercialización conjuntas. De hecho, según los cooperativistas, las comercializadoras actúan como "empresa ancla" que a través de su red une a diferentes partes interesadas en la cadena (cliente distribuidor internacional, cooperativa, pequeño productor, fundación, entre otros) |
"Las comercializadoras juegan un papel importante en nuestro desarrollo, además de ser nuestro principal cliente directo, nos ayudan, nos apoyan y son quienes nos conectan con el cliente externo; por eso es tan importante la relación con ellos" |
Fuente: Elaboración propia a partir de datos
5. Discusión
Dentro de los hallazgos determinantes de esta investigación se tiene que no se evidencia relación entre la generación de ingresos en negocios inclusivos de los agronegocios y factores instituciones tales como formación, asistencia financiera y no financiera y normas y certificaciones; ya que, según los productores, los ingresos (cajas producidas x precio) también dependen de la productividad de las fincas y de las condiciones ambientales del momento. Estos hallazgos tienen relación a los definidos por Bacon (2005) y Beuchelt & Zeller (2011), quienes confirmaron que en la industria del café aunque los precios recibidos por saco son más altos, los productores certificados obtuvieron un ingreso menor que los convencionales. Asimismo, Snider et al. (2017) concluyeron que los incentivos financieros para los agricultores certificados son débiles o no pueden ser probados (Ibáñez & Blackman, 2016) y Snider et al. (2017) descubrieron que los beneficios para los pequeños productores (asistencia financiera y no financiera, formación) son débiles cuando participan en certificaciones voluntarias, aunque crean beneficios no financieros en las cooperativas que incluían una mejor gestión y resistencia.
En investigaciones relacionadas con el café (Bacon, 2005; Beuchelt & Zeller, 2011; Ibáñez & Blackman, 2016; Snider et al., 2017), se determinó que las certificaciones ayudan a mejorar la estructura organizativa de las cooperativas pero no se reflejan necesariamente en mayores ingresos o mayor rentabilidad (Reficco 2010).
Algunos autores confirman que no es posible demostrar el impacto positivo en los pequeños productores (Beuchelt & Zeller, 2011; Ibáñez & Blackman, 2016; Snider et al., 2017) de la aplicación de normas. Incluso, según (Dolan & Humphrey (2000) las normas excluyen a quienes carecen de la capacidad técnica y económica para cumplir con las normas exigidas.
Otro de los hallazgos importantes fue la relación existente entre los incentivos generados por las certificaciones de comercio justo con AFyNoF y la creación de redes que se ve afectada por la PRSC y NyC. Estos resultados están en consonancia con las conclusiones presentadas, por ejemplo, por Gould (2003) y Nicholls (2002), quien afirma que, gracias al comercio justo, los pequeños productores reciben ayuda para mejorar sus condiciones productivas, su educación y su acceso a los servicios y a la información.
Como resultado de esta interacción, las empresas comercializadoras apoyan la mejora de la cooperativa tras su creación y el establecimiento de relaciones de comercialización conjuntas. Estos resultados están en línea con los presentados por Bustamante & Muñoz (2017); ellos afirman que estas empresas -las comercializadoras- son una empresa ancla que apoya el negocio inclusivo, así lo demostraron en su estudio realizado en Colombia. Sin embargo, Licandro (2013) afirma que en algunas cooperativas, la empresa comercial es el motor del emprendimiento. Además, existe un consenso sobre la importancia de las empresas comercializadoras en el desarrollo de la agroindustria y su afán por seguir protocolos y certificaciones de sostenibilidad (Lizcano-Prada & Lombana, 2018).
6. Conclusiones
La BdP está inmersa en los negocios inclusivos como iniciativa empresarial y juega un papel importante dentro de una cadena de valor para obtener beneficios económicos e inclusión social. Las instituciones que influyen en su desarrollo son necesarias para la creación de valor, sin embargo, cuando son formales (normas, leyes y constituciones), podrían restringir el comportamiento de las empresas en la forma de políticas, normas y certificaciones de responsabilidad social corporativa.
En cuanto a las ayudas financieras y no financieras, tienen una relación positiva con los incentivos, las normas y certificaciones y la política de responsabilidad social de las empresas. Esta última con un efecto específico en la empresa cuando hay una empresa ancla que apoya todo el proceso. De hecho, las empresas ancla, junto con las demandas del mercado, facilitan la creación de redes influidas por factores formales como las normas, las certificaciones y la política de responsabilidad social de las empresas.
El modelo de ecuaciones estructurales no pudo demostrar la influencia de las normas y certificaciones en la calidad de vida, debido a la falta de claridad en cuanto a su efecto (ya sea positivo o negativo). Además, la creación de valor económico de los negocios inclusivos, medida a través de los ingresos, no muestra ninguna relación entre los factores institucionales formales y los ingresos.
En cuanto a la política de responsabilidad social corporativa, las empresas comerciales desempeñan un papel importante en la creación de valor social en los negocios inclusivos, al trabajar con cooperativas y pequeños productores, de nuevo como empresa ancla. Esto se confirma con la asistencia financiera y no financiera y la formación de los pequeños productores. Las políticas de las empresas comerciales tienen un impacto positivo en los pequeños productores y son calificadas como uno de los efectos más altos en la variable de creación de redes.
Por el contrario, las normas y certificaciones representan un costo adicional para los pequeños productores. Esto parece reducir los ingresos y la rentabilidad de los pequeños agricultores. Sin embargo, desde un punto de vista no financiero, se argumenta que los beneficios que aportan estas normas, principalmente el comercio justo, ayudan a mejorar la calidad de vida de los cooperativistas y sus familiares, mostrando las instituciones con mayores efectos sobre esta variable.
Finalmente, esta investigación abre nuevas líneas relacionadas con los factores institucionales y los negocios con la BdP, en las que se podrían incluir factores como las políticas gubernamentales, la infraestructura y el nivel tecnológico, entre otras instituciones, como modelos de negocio alternativos.
Conflicto de intereses: Los autores declaran no tener conflicto de intereses.
Declaración de contribución de autoría:
Leydis Maestre Matos: conceptualización, análisis formal, investigación, metodología, administración del proyecto, redacción. Jahir Lombana Coy: supervisión, validación, redacción. Francisco Javier Mesías: supervisión, validación, redacción. Andrea Paola Páez Cabas: curación de datos, redacción, visualización.
7. Referencias bibliográficas
Acosta Veliz, M. M., Perez, V. C., & Cercado, M. J. (2018). Social Entrepreneurship And Its Relationship With The Base Of The Pyramid In Latin America. 3C Empresa, 7(4), pp. 50–66.
Alvarez, C., & Urbano, D. (2012). Environmental Factors and Entrepreneurial Activity: An Institutional Approach (Factores del Entorno y Creación de Empresas: Un Análisis Institucional).
Anderson, J., & Billou, N. (2007). Serving the world’s poor: innovation at the base of the economic pyramid. Journal of Business Strategy, 28(2), pp. 14–21.
Aparicio, S., Urbano, D., & Audretsch, D. (2016). Institutional factors, opportunity entrepreneurship and economic growth: Panel data evidence. Technological Forecasting and Social Change, 102, pp. 45–61.
Astrid Fenger, N., Skovmand Bosselmann, A., Asare, R., & de Neergaard, A. (2017). The impact of certification on the natural and financial capitals of Ghanaian cocoa farmers. Agroecology and Sustainable Food Systems, 41(2), pp. 143–166.
Austin, J. E., Herrero, G., & Reficco, E. (2004a). A nova rota: alianças sociais estratégicas. Harvard Business Review, 82(4), pp. 35–44.
Austin, J. E., Herrero, G., & Reficco, E. (2004b). La Nueva Ruta: alianzas sociales estrategicas (The New Path: Strategic Social Alliances). Harvard Business Review.
Avendaño, B., Sierra, O., & Lobo, M. (2015). Una estimación de la responsabilidad social empresarial en empresas hortofrutícolas de Baja California , México. Revista Mexicana de Ciencias Agrícolas, 6(3), pp. 563–576.
Barclay, D., Higgins, C., & Thompson, R. (1995). The partial least squares (PLS) approach to causal modeling: Personal computer adoption and use as an ilustration. Technology Studies, 2(2), pp. 285–309.
Berry, A. J., Sweeting, R., & Goto, J. (2006). The effect of business advisers on the performance of SMEs. Journal of Small Business and Enterprise Development, 13(1), pp. 33–47.
Bray, J. G. P. (2019a). Institutional environments and the livelihood impacts of voluntary sustainability standards: A Village‐based analysis from southern Sumatra’s coffee sector. Singapore Journal of Tropical Geography, 40(2), pp. 291–311.
Buendía Martínez, I., & Carrasco Monteagudo, I. (2014). El impacto de los factores institucionales en la actividad emprendedora: un análisis del cooperativismo europeo. Revista de Economía Mundial, 38, pp. 175–200.
Busenitz, L. W., Gómez, C., & Spencer, J. W. (2000). Country Institutional Profiles: Unlocking Entrepreneurial Phenomena. Academy of Management Journal, 43(5), pp. 994–1003.
Bustamante, C. E., & Muñoz, Y. (2017). Propuesta de negocio inclusivo: hacia un modelo de inclusión social de sacha inchi en el Bajo Cauca antioqueño. Equidad y Desarrollo, 27, pp. 125–147.
Cámara de Comercio de Santa Marta. (2014). Dinámica de competitividad del Magdalena 2012 -2013.
Carmines, E. G., & Zeller, R. A. (1979). Reliability and validity assessment. Sage publications.
Casado Salguero, G., Fernández Gámez, M. Á., Aldeanueva Fernández, I., & Ruíz Palomo, D. (2019). Competitive intelligence and sustainable competitive advantage in the hotel industry. Sustainability, 11(6), 1597.
Castro, I., & Roldán, J. L. (2013). A mediation model between dimensions of social capital. International Business Review, 22(6), pp. 1034–1050.
Chen, S., & Ravallion, M. (2010). The developing world is poorer than we thought, but no less successful in the fight against poverty. The Quarterly Journal of Economics, 125(4), pp. 1577–1625.
Creswell, J. W., & Tashakkori, A. (2008). How do research manuscripts contribute to the literature on mixed methods? Sage Publications Sage UK: London, England.
Cubedo Tortonda, M. (2007). El régimen económico de las sociedades cooperativas: situación actual y apuntes para una reforma. CIRIEC-España, Revista de Economía Pública, Social y Cooperativa, 58, pp. 161–187.
Dabson, B. (2001). Supporting rural entrepreneurship. Exploring Policy Options for a New Rural America, 35–48.
Davidsson, P. (1991). Continued entrepreneurship: Ability, need, and opportunity as determinants of small firm growth. Journal of Business Venturing, 6(6), pp. 405–429. https://doi.org/10.1016/0883-9026(91)90028-C.
de Beule, F., Klein, M., & Verwaal, E. (2020). Institutional quality and inclusive strategies at the base of the pyramid. Journal of World Business, 55(5), 101066.
Dequech, D. (2002). The demarcation between the" old" and the" new" institutional economics: recent complications. Journal of Economic Issues, 36(2), pp. 565–572.
Dheer, R. J. S. (2017). Cross-national differences in entrepreneurial activity: role of culture and institutional factors. Small Business Economics, 48(4), pp. 813–842. https://doi.org/10.1007/s11187-016-9816-8.
Dickson, P. H., Solomon, G. T., & Weaver, K. M. (2008). Entrepreneurial selection and success: does education matter? Journal of Small Business and Enterprise Development, 15(2), pp. 239–258. https://doi.org/10.1108/14626000810871655.
Dijkstra, T. K., & Henseler, J. (2015). Consistent partial least squares path modeling. MIS Quarterly, 39(2).
Dolan, C., & Humphrey, J. (2000). Governance and trade in fresh vegetables: the impact of UK supermarkets on the African horticulture industry. Journal of Development Studies, 37(2), pp. 147–176.
Douglass C. North. (1990). Institutions, Institutional Change and Economic Performance. Cambridge University Press.
Drucker, P. F. (1985). The discipline of innovation. Harvard Business Review, 63(3), pp. 67–72. http://www.ncbi.nlm.nih.gov/pubmed/10272260.
Eisenhardt, K. M. (1989). Building theories from case study research. Academy of Management Review, 14(4), pp. 532–550.
FAO. (2018). Panorama de la pobreza rural en América Latina y el Caribe. Soluciones del siglo XXI para acabar con la pobreza en el campo.
Fornell, C., & Larcker, D. F. (1981). Evaluating structural equation models with unobservable variables and measurement error. Journal of Marketing Research, 18(1), pp. 39–50.
German, L. A., Bonanno, A. M., Foster, L. C., & Cotula, L. (2020). “Inclusive business” in agriculture: Evidence from the evolution of agricultural value chains. World Development, 134, 105018.
German, L., Cotula, L., Gibson, K., Locke, A., Bonanno, A., & Quan, J. (2018). Land governance and inclusive business in agriculture: advancing the debate. Land Governance and Inclusive Business in Agriculture: Advancing the Debate.
Golja, T., & Požega, S. (2012). Inclusive business-what it is all about? Managing inclusive companies. International Review of Management and Marketing, 2(1), pp. 22–42.
Gordon, D. (2006). The concept and measurement of poverty. In Poverty and social exclusion in Britain (pp. 29–70). Policy Press.
Gould, N. J. (2003). Fair Trade and the consumer interest: a personal account. International Journal of Consumer Studies, 27(4), pp. 341–345. https://doi.org/10.1046/j.1470-6431.2003.00324.x.
Hair, J. F., Anderson, R. E., Tatham, R. L., & Black, W. C. (1998). Multivariate data analysis. 1998. Upper Saddle River.
Hair Jr, J. F., Sarstedt, M., Ringle, C. M., & Gudergan, S. P. (2017). Advanced issues in partial least squares structural equation modeling. saGe publications.
Henseler, J. (2017a). Adanco 2.0. 1. User Manual. Kleve: Composite Modeling GmbH & Co.
Henseler, J. (2017b). Bridging design and behavioral research with variance-based structural equation modeling. Journal of Advertising, 46(1), pp. 178–192.
Henseler, J., Ringle, C.M., Sarstedt, M. (2015). A new criterion for assessing discriminant validity in variance-based structural equation modeling. J. Acad. Market. Sci., 43, pp. 115–135.
Hernández Sampieri, R. (2018). Metodología de la investigación: las rutas cuantitativa, cualitativa y mixta. McGraw Hill México.
Hernández Sampieri, R., & Mendoza, C. P. (2008). El matrimonio cuantitativo cualitativo: el paradigma mixto. JL Álvarez Gayou (Presidente), 6o Congreso de Investigación En Sexología. Congreso Efectuado Por El Instituto Mexicano de Sexología, AC y La Universidad Juárez Autónoma de Tabasco, Villahermosa, Tabasco, México.
Hodgson, G. M. (2006). What Are Institutions? Journal of Economic Issues, XL(1). http://www.geoffrey-hodgson.info/user/bin/whatareinstitutions.pdf.
Hu, L., & Bentler, P. M. (1998). Fit indices in covariance structure modeling: Sensitivity to underparameterized model misspecification. Psychological Methods, 3(4), 424.
Ibanez, M., & Blackman, A. (2016). Is Eco-Certification a Win–Win for Developing Country Agriculture? Organic Coffee Certification in Colombia. World Development, 82, pp. 14–27. https://doi.org/10.1016/J.WORLDDEV.2016.01.004.
Jimenez Coronado, A., Hernandez Palma, H. G., & Pitre Redondo, R. (2018). Social entrepreneurship and their impact on economic development from inclusive businesses (Colombia). Logos Ciencia & Tecnologia, 10(2), pp. 198–211.
Johnson, R. B., & Onwuegbuzie, A. J. (2004). Mixed methods research: A research paradigm whose time has come. Educational Researcher, 33(7), pp. 14–26.
Jones, C., Matlay, H., & Maritz, A. (2012). Enterprise education: for all, or just some? Education + Training, 54(8/9), pp. 813–824. https://doi.org/10.1108/00400911211274909.
Kangasharju, A., & Pekkala, S. (2002). The Role of Education in Self-Employment Success in Finland. Growth and Change, 33(2), pp. 216–237. https://doi.org/10.1111/0017-4815.00188.
Karnani, A. (2009). The bottom of the pyramid strategy for reducing poverty: A failed promise. New York, USA.
Kelly, S., Vergara, N., & Bammann, H. (2015). Inclusive business models. Rome: Food and Agriculture Organization of the United Nations.
Lajara-Camilleri, N., & Mateos-Ronco, A. (2012). Estructura financiera y logro empresarial en cooperativas agrarias: una aproximación empírica. Economia Agraria y Recursos Naturales, 12(2), pp. 77–101. https://doi.org/10.7201/earn.2012.02.04.
Leftwich, A., & Sen, K. (2010). Beyond institutions: Institutions and organizations in the politics and economics of poverty reduction–Thematic synthesis of research evidence. IPPG Research Consortium on Improving Institutions for Pro-Poor Growth, University of Manchester.
Licandro, O. D. (2013). Modelos para el análisis de los negocios inclusivos: construcción mediante el estudio de casos. Telos: Revista de Estudios Interdisciplinarios En Ciencias Sociales, 15(1), pp. 32–48.
Lizcano Prada, J., & Lombana, J. (2018). Corporate social responsibility approaches in agribusiness. Estudios Gerenciales, 34(148), pp. 347–356. https://doi.org/10.18046/j.estger.2018.148.2657.
Lockie, S., Travero, J., & Tennent, R. (2015). Private food standards, regulatory gaps and plantation agriculture: Social and environmental (ir)responsibility in the Philippine export banana industry. Journal of Cleaner Production, 107, pp. 122–129. https://doi.org/10.1016/j.jclepro.2014.03.039.
London, T., & Hart, S. L. (2010). Next generation business strategies for the base of the pyramid: New approaches for building mutual value. Pearson Education India.
Maestre Matos, L. M., Páez Cabas, A. P., Mesías, F. J., & Lombana Coy, J. (2019). Las cooperativas agrarias como modelo generador de negocios con inclusión social: el caso de las cooperativas bananeras del Magdalena (Colombia). REVESCO. Revista de Estudios Cooperativos, Nº 132, pp. 195–217. https://doi.org/10.5209/reve.65488.
Maestre Matos, L. M., Páez Cabas, A. P., & Quintana Correa, A. M. (2017). Negocio Inclusivo, Relación entre Pequeños Productores de Banano y Comercializadoras. In A. Beltrán Duque, R. D. Echeverry Romero, C. A. Restrepo Rivillas, & A. Rodríguez Orejuela (Eds.), Encuentro Internacional de Investigadores en Administración (pp. 2723–2741). Universidad EAFIT.
Maestre-Matos, M., Lombana-Coy, J., Mesías, F. J., & Elghannam, A. (2021). Institutional Factors That Affect Inclusive Businesses: The Case of Banana Cooperatives in the Magdalena Region (Colombia). International Journal of Rural Management, 17(1_suppl), 69S-96S.
Mahapatra, S., William, W. S., & Padhy, R. (2019). Alignment in the base of the pyramid producer supply chains: The case of the handloom sector in Odisha, India. Journal of Business Logistics, 40(2), pp. 126–144.
Marquez, P., Reficco, E., & Berger, G. (2010). Negocios inclusivos: iniciativas de mercado con los pobres de Iberoamérica. SKEN, BID, David Rockefeller Center of Latin American Studies, Harvard University. USA.
Martínez, C. (2012). Estadística y muestreo-13ra Edición. Ecoe ediciones.
Meccheri, N., & Pelloni, G. (2006). Rural entrepreneurs and institutional assistance: an empirical study from mountainous Italy. Entrepreneurship & Regional Development, 18(5), pp. 371–392.
Morse, J. M. (2003). Principles of mixed methods and multimethod research design. Handbook of Mixed Methods in Social and Behavioral Research, 1, pp. 189–208.
Morse, J. M., & Field, P. A. (1995). Qualitative research methods for health professionals. Sage Publications.
Muradian, R., & Pelupessy, W. (2005). Governing the coffee chain: The role of voluntary regulatory Systems. World Development, 33(12), pp. 2029–2044. https://doi.org/10.1016/j.worlddev.2005.06.007.
Naveda, A. S., Colina, J., Marín, F., & Perozo, B. (2012). Visión complementaria entre los métodos cualitativos y cuantitativos en la investigación social. Una aproximación teórica. Multiciencias, 12, pp. 106–114.
Nicholls, A. J. (2002). Strategic options in fair trade retailing. International Journal of Retail & Distribution Management, 30(1), pp. 6–17. https://doi.org/10.1108/09590550210415220.
North, D. C. (1990). A transaction cost theory of politics. Journal of Theoretical Politics, 2(4), pp. 355–367.
North, D. C. (1991). Institutions. Journal of Economic Perspectives, 5(1), pp. 97–112.
North, D. C. (1992). Institutions and economic theory. The American Economist, 36(1), pp. 3–6.
North, D. C. (1994). Economic performance through time. The American Economic Review, 84(3), pp. 359–368.
Nunnally, J. C. (1994). Psychometric theory 3E. Tata McGraw-Hill Education.
Omidvar, V., & Giannakas, K. (2015). The effects of fair trade on coffee growers: a framework and analysis. Agricultural Economics, 46(S1), pp. 29–39. https://doi.org/10.1111/agec.12196.
Patton, M. Quinn. (1987). How to use qualitative methods in evaluation. Sage Publications.
Pelupessy, W., & van Tilburg, E. (1994). El mercado solidario de café y el pequeño productor en Centroamérica. Crisis y Perspectivas Del Café Latinoamericano, 239–259.
Perry, C. (1998). Processes of a case study methodology for postgraduate research in marketing. European Journal of Marketing, 32(9/10), pp. 785–802.
Pineda Escobar, M. A. (2015). Negocios y sostenibilidad en la Base de la Pirámide. Punto de Vista, 5(9).
Prahalad, C. K., & Hart, S. L. (2002). Negocios en la base de la pirámide. Gestión, 7(3), pp. 108–117.
Raynolds, L. T. (2002). Consumer/Producer Links in Fair Trade Coffee Networks. Sociologia Ruralis, 42(4), pp. 404–424. https://doi.org/10.1111/1467-9523.00224.
Raynolds, L. T. (2009). Mainstreaming Fair Trade Coffee: From Partnership to Traceability. World Development, 37(6), pp. 1083–1093. https://doi.org/10.1016/j.worlddev.2008.10.001.
Ringle, C. M., Götz, O., Wetzels, M., & Wilson, B. (2009). On the use of formative measurement specifications in structural equation modeling: A Monte Carlo simulation study to compare covariance-based and partial least squares model estimation methodologies. METEOR Research Memoranda (RM/09/014).
Rivera-Santos, M., Rufin, C., & Kolk, A. (2012). Bridging the institutional divide: Partnerships in subsistence markets. Journal of Business Research, 65(12), pp. 1721–1727.
Rosca, E., Möllering, G., Rijal, A., & Bendul, J. C. (2019). Supply chain inclusion in base of the pyramid markets: A cluster analysis and implications for global supply chains. International Journal of Physical Distribution & Logistics Management, 49(5), pp. 575–598.
Ruben, R., & Fort, R. (2012). The Impact of Fair Trade Certification for Coffee Farmers in Peru. World Development, 40(3), pp. 570–582. https://doi.org/10.1016/j.worlddev.2011.07.030.
Salama, P. (2014). Les classes moyennes peuvent-elles dynamiser la croissance du PIB dans les économies émergentes?
Schouten, G., & Vellema, S. (2019). Partnering for inclusive business in food provisioning. Current Opinion in Environmental Sustainability, 41, pp. 38–42.
Simanis, E., & Hart, S. (2008). The base of the pyramid protocol: Toward next generation BoP strategy. Cornell University, 2, pp. 1–57.
Snider, A., Gutiérrez, I., Sibelet, N., & Faure, G. (2017). Small farmer cooperatives and voluntary coffee certifications: Rewarding progressive farmers of engendering widespread change in Costa Rica? Food Policy, 69, pp. 231–242. https://doi.org/10.1016/j.foodpol.2017.04.009.
Takyi-Asiedu, & Stephen. (1993). Some socio-cultural factors retarding entrepreneurial activity in sub-Saharan Africa. Journal of Business Venturing, 8(2), pp. 91–98.
Tallontire, A. (2007). CSR and regulation: towards a framework for understanding private standards initiatives in the agri-food chain. Third World Quarterly, 28(4), pp. 775–791.
UPRA. (2020). Mapa revela el potencial de la industria del banano de exportación. Agronet. https://www.agronet.gov.co/Noticias/Paginas/Mapa-revela-el-potencial-de-la-industria-del-banano-de-exportación.aspx.
Van Auken, H. E., & Neeley, L. (2000). Pre-launch preparations and the acquisition of start-up capital by small firms. Journal of Developmental Entrepreneurship, 5(2), 169.
Van Der Sluis, J., Van Praag, M., & Vijverberg, W. (2008). Education and entrepreneurship selection and performance: a review of the empirical literature. Journal of Economic Surveys, 22(5), pp. 795–841. https://doi.org/10.1111/j.1467-6419.2008.00550.x.
van Haeringen, R., & de Jongh, W. R. (2010). Los negocios inclusivos en el sector agropecuario: práctica y desafíos. Revista Estudios Agrarios, 44.
Veblen, T. (1899). The theory of the leisure class: An economic study in the evolution of institutions. Macmillan.
Von Broembsen, M., Wood, E., & Herrington, M. (2005). Global entrepreneurship monitor: South African report 2005. Cape Town: The UCT Centre for Innovation and Entrepreneurship, University of Cape Town.
Werts, C. E., Linn, R. L., & Jöreskog, K. G. (1974). Quantifying unmeasured variables. Measurement in the Social Sciences, Chicago: Aldine Publishing Co, 270–292.
Williams, L. J., Vandenberg, R. J., & Edwards, J. R. (2009). 12 structural equation modeling in management research: a guide for improved analysis. Academy of Management Annals, 3(1), pp. 543–604.
Wold, H. (1980). Model construction and evaluation when theoretical knowledge is scarce: Theory and application of partial least squares. In Evaluation of econometric models (pp. 47–74). Elsevier.
Woodhill, A. J., Guijt, W. J., Wegner, L., & Sopov, M. B. (2012). Seas of Change: a report on scaling inclusive agri-food markets.
Woodhill, J. (2016). Inclusive Agribusiness: The State of Play.
Yin, R. (1989). Case Study Research: Design and Methods, Applied social research Methods Series.
Zomorrodi, M., Fayezi, S., Lau, K. H., & McMurray, A. (2019). Supply chain adaptations for the base-of-the-pyramid business: towards a theoretical model. International Journal of Physical Distribution & Logistics Management.
8. Anexo I. Formato de Cuestionario de Factores Institucionales
Por favor, responde las siguientes preguntas: CONSIDERA USTED QUE…
|
Pregunta |
Muy en desacuerdo |
En desacuerdo |
Indeciso |
De acuerdo |
Muy de acuerdo |
|
Los estándares han ayudado al proceso de organización como cooperativa |
NC1 |
|
|
|
|
|
Las certificaciones incentivan el desarrollo del productor y su mejoramiento de calidad de vida |
NC2 |
|
|
|
|
|
Las certificaciones generan un alto costo para las cooperativas y sus productores |
NC3 |
|
|
|
|
|
Las certificaciones muestran las exigencias impuestas por el mercado para poder exportar |
NC4 |
|
|
|
|
|
La formación es indispensable para mejorar su participación como socio productor de una cooperativa |
F1 |
|
|
|
|
|
Los diferentes programas de formación y ayudas brindadas por entidades como el SENA, Fundaciones y/o Universidades son adecuadas para el desarrollo del negocio |
F2 |
|
|
|
|
|
Los programas de formación han mejorado la forma de administrar y tomar decisiones de la cooperativa |
F3 |
|
|
|
|
|
Las capacitaciones recibidas le han permitido mejorar las actividades que desarrolla en su finca |
F4 |
|
|
|
|
|
Las capacitaciones recibidas ayudan a generar desarrollo cooperativo y a pensar en incluir a los pequeños productores en el negocio bananero |
F5 |
|
|
|
|
|
Para la inclusión de los pequeños productores en la cadena de valor del banano a través de las cooperativas se requiere de asistencia financiera y no financiera de diferentes entidades externas |
AF1 |
|
|
|
|
|
Las capacitaciones y asistencia técnica que recibe de entidades externas son suficientes para su proceso de formación como socio cooperativo |
AF2 |
|
|
|
|
|
El apoyo financiero por parte de entidades externas es el adecuado |
AF3 |
|
|
|
|
|
Las asistencias financieras y no financieras han ayudado al surgimiento del negocio inclusivo a través de las cooperativas |
AF4 |
|
|
|
|
|
Los incentivos otorgados en el desarrollo del negocio inclusivo por el cumplimiento de las certificaciones exigidas por el mercado son suficientes |
I1 |
|
|
|
|
|
Los incentivos representan una motivación para la construcción de negocios inclusivos con el pequeño productor |
I2 |
|
|
|
|
|
Las primas otorgadas llegan a mejorar la calidad de vida del pequeño productor |
I3 |
|
|
|
|
|
Los incentivos brindados al pequeño productor y al trabajo cooperativo son adecuados |
I4 |
|
|
|
|
|
Las organizaciones existentes velan por que el cumplimiento de los objetivos planteados al otorgar ayudas e incentivos al pequeño productor |
I5 |
|
|
|
|
|
La actitud de responsabilidad con la sociedad, especificamente con los pequeños productores, demostrada por la comercializadora es adecuada. |
ARS 1 |
|
|
|
|
|
El impacto social que ha surgido con la inclusión del pequeño productor en la cadena de valor a través de las cooperativas es alto |
ARS 2 |
|
|
|
|
|
Las fundaciones han materializado de forma adecuada el sentido de responsabilidad social que tienen las comercializadoras |
ARS 3 |
|
|
|
|
|
El beneficio compartido entre todos ha sido una actitud positiva que mueve el negocio inclusivo en la cadena productiva del banano |
ARS 4 |
|
|
|
|
|
Las exigencias del mercado han ayudado favorablemente al desarrollo del pequeño productor |
ARS 5 |
|
|
|
|
|
Se evidencian cambios positivos en la vida del pequeño productor, motivado por la actitud de responsabilidad social y de cooperación de sus miembros |
ARS 6 |
|
|
|
|
|
El tener como eje central el principio de cooperación ha ayudado al desarrollo de sus actividades como prequeño productor |
UCOOP1 |
|
|
|
|
|
El principio de trabajo conjunto entre los pequeños productores ha permitido la generación de beneficio mutuo entre los asociados |
UCOOP2 |
|
|
|
|
|
Los pequeños productores han utilizado la unión a través de las cooperativas como un mecanismo para salir adelante |
UCOOP3 |
|
|
|
|
|
Los pequeños productores a través del trabajo cooperativo han logrado ser incluidos en la cadena de valor del banano |
UCOOP4 |
|
|
|
|
|
Es necesario el trabajo colaborativo a través de redes en los pequeños productores |
RA 1 |
|
|
|
|
|
El trabajo realizado por la cooperativa de ser el eje que une la red de los pequeños productores y la comercializadora es el adecuado |
RA 2 |
|
|
|
|
|
Los lazos fuertes de cooperación existentes entre la cooperativa y los pequeños productores son necesarios |
RA 3 |
|
|
|
|
|
Los lazos de trabajo conjunto entre la cooperativa y la comercializadora son adecuados |
RA 4 |
|
|
|
|
|
Los vínculos del pequeño productor con entidades de apoyo y fundaciones son adecuados |
RA 5 |
|
|
|
|
|
Los vínculos del pequeño productor con la comunidad son adecuados |
RA 6 |
|
|
|
|
|
Los vínculos del pequeño productor con el gobierno son suficientes |
RA 7 |
|
|
|
|
|
Es necesario el apoyo que se genera entre los pequeños productores a través de las cooperativas |
CS 1 |
|
|
|
|
|
Los vínculos para el desarrollo de proyectos conjuntos que beneficie a todos los pequeños productores son fuertes |
CS 2 |
|
|
|
|
|
El soporte financiero brindado a los pequeños productores por parte de la cooperativa es adecuado |
CS 3 |
|
|
|
|
|
La relación entre los pequeños productores es indispensable para el desarrollo del negocio inclusivo a través de las cooperativas |
CS 4 |
|
|
|
|
|
El apoyo moral de los pequeños propietarios en momento de crisis económica de los pequeños productores es necesaria |
CS 5 |
|
|
|
|
|
La confianza existente entre los pequeños productores es adecuada |
CS 6 |
|
|
|
|
[1] Universidad del Magdalena, Colombia.
Dirección de correo electrónico: lmaestre@unimagdalena.edu.co.
[2] Universidad del Norte, Colombia.
Dirección de correo electrónico: lombanaj@uninorte.edu.co.
[3] Universidad de Extremadura, España.
Dirección de correo electrónico: fjmesias@unex.es.
[4] Universidad del Atlántico, Colombia.
Dirección de correo electrónico: andreap94c@gmail.com.